Texas Instruments BQ27421-G1 Handleiding
Texas Instruments Niet gecategoriseerd BQ27421-G1
Bekijk gratis de handleiding van Texas Instruments BQ27421-G1 (28 pagina’s), behorend tot de categorie Niet gecategoriseerd. Deze gids werd als nuttig beoordeeld door 4 mensen en kreeg gemiddeld 4.9 sterren uit 3 reviews. Heb je een vraag over Texas Instruments BQ27421-G1 of wil je andere gebruikers van dit product iets vragen? Stel een vraag
Pagina 1/28

SCL
SRX
VSYS
Coulomb
Bus
SDA
Counter
GPOUT
BIN
CPU
ADC
PACKP
Li-Ion
Cell
LDO
VDD
VSS
T
PACKN
Protection
IC
NFET
NFET
1.8V
BAT
BatteryPack
I
2
C
047µF
.
1 µF
Integrated
Sense
Resistor
Product
Folder
Sample &
Buy
Technical
Documents
Tools &
Software
Support &
Community
bq27421-G1
SLUSB85E–MAY2013–REVISEDJANUARY2016
bq27421-G1System-SideImpedanceTrack™FuelGaugeWithIntegratedSenseResistor
1Features3Description
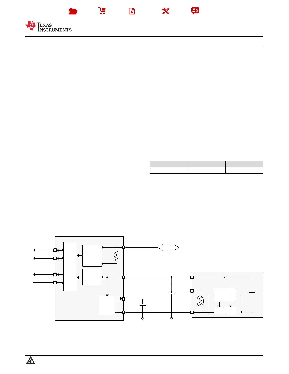
TheTexasInstrumentsbq27421-G1fuelgaugeisa
1
•Single-CellLi-IonBatteryFuelGauge
minimallyconfiguredmicrocontrollerperipheralthat
–ResidesonSystemBoard
providessystem-sidefuelgaugingforsingle-cellLi-
–SupportsEmbeddedorRemovableBatteries
Ionbatteries.Thedevicerequiresverylittleuser
configurationandsystemmicrocontrollerfirmware
–PoweredDirectlyfromBatterywithIntegrated
development.
LDO
Thebq27421-G1fuelgaugeusesthepatented
–Low-ValueIntegratedSenseResistor
ImpedanceTrack
TM
algorithmforfuelgauging,and
(7mΩ,Typical)
providesinformationsuchasremainingbattery
•Easy-to-ConfigureFuelGaugingBasedon
capacity(mAh),state-of-charge(%),andbattery
PatentedImpedanceTrack™Technology
voltage(mV).
–ReportsRemainingCapacityandState-of-
Batteryfuelgaugingwiththebq27421-G1fuelgauge
Charge(SOC)withSmoothingFilter
requiresconnectionsonlytoPACK+(P+)andPACK–
–AutomaticallyAdjustsforBatteryAging,Self-
(P–)foraremovablebatterypackorembedded
Discharge,Temperature,andRateChanges
batterycircuit.Thetiny9-ball,1.62mm×1.58mm,
0.5-mmpitchNanoFree™chipscalepackage
–BatteryState-of-Health(Aging)Estimation
(DSBGA)isidealforspace-constrainedapplications.
•MicrocontrollerPeripheralSupports:
–400-kHzI
2
CSerialInterface
DeviceInformation
(1)
–ConfigurableSOCInterruptor
PARTNUMBERPACKAGEBODYSIZE(NOM)
BatteryLowDigitalOutputWarning
bq27421-G1YZF(9)1.62mm×1.58mm
–InternalTemperatureSensoror
(1)Forallavailablepackages,seetheorderableaddendumat
Host-ReportedTemperature
theendofthedatasheet.
2Applications
•Smartphones,FeaturePhones,andTablets
•DigitalStillandVideoCameras
•HandheldTerminals
•MP3orMultimediaPlayers
SimplifiedSchematic
1
AnIMPORTANTNOTICEattheendofthisdatasheetaddressesavailability,warranty,changes,useinsafety-criticalapplications,
intellectualpropertymattersandotherimportantdisclaimers.PRODUCTIONDATA.
Product specificaties
| Merk: | Texas Instruments |
| Categorie: | Niet gecategoriseerd |
| Model: | BQ27421-G1 |
Heb je hulp nodig?
Als je hulp nodig hebt met Texas Instruments BQ27421-G1 stel dan hieronder een vraag en andere gebruikers zullen je antwoorden
Handleiding Niet gecategoriseerd Texas Instruments
23 April 2026
22 April 2026
21 April 2026
21 April 2026
20 April 2026
14 April 2026
14 April 2026
13 April 2026
13 April 2026
11 April 2026
Handleiding Niet gecategoriseerd
Nieuwste handleidingen voor Niet gecategoriseerd
24 April 2026
24 April 2026
24 April 2026
24 April 2026
24 April 2026
24 April 2026
24 April 2026
24 April 2026
24 April 2026
24 April 2026