Texas Instruments MC33063A-Q1 Handleiding
Texas Instruments Niet gecategoriseerd MC33063A-Q1
Bekijk gratis de handleiding van Texas Instruments MC33063A-Q1 (28 pagina’s), behorend tot de categorie Niet gecategoriseerd. Deze gids werd als nuttig beoordeeld door 2 mensen en kreeg gemiddeld 4.9 sterren uit 7 reviews. Heb je een vraag over Texas Instruments MC33063A-Q1 of wil je andere gebruikers van dit product iets vragen? Stel een vraag
Pagina 1/28

MC33063A-Q1 1.5A Peak Boost, Buck, Inverting Switching Regulator
1 Features
•AEC-Q100 Qualified With the Following Results:
–Device HBM ESD Classification Level 2
–Device CDM ESD Classification Level C4B
•Functional Safety-Capable
–Documentation available to aid functional safety
system design
•Wide Input Voltage Range: 3V to 40V
•High Output Switch Current: Up to 1.5A
•Adjustable Output Voltage
•Oscillator Frequency: Up to 100kHz
•Precision Internal Reference: 2%
•Short-Circuit Current Limiting
•Low Standby Current
2 Applications
•Automotive: Buck, Boost, and Inverting Topologies
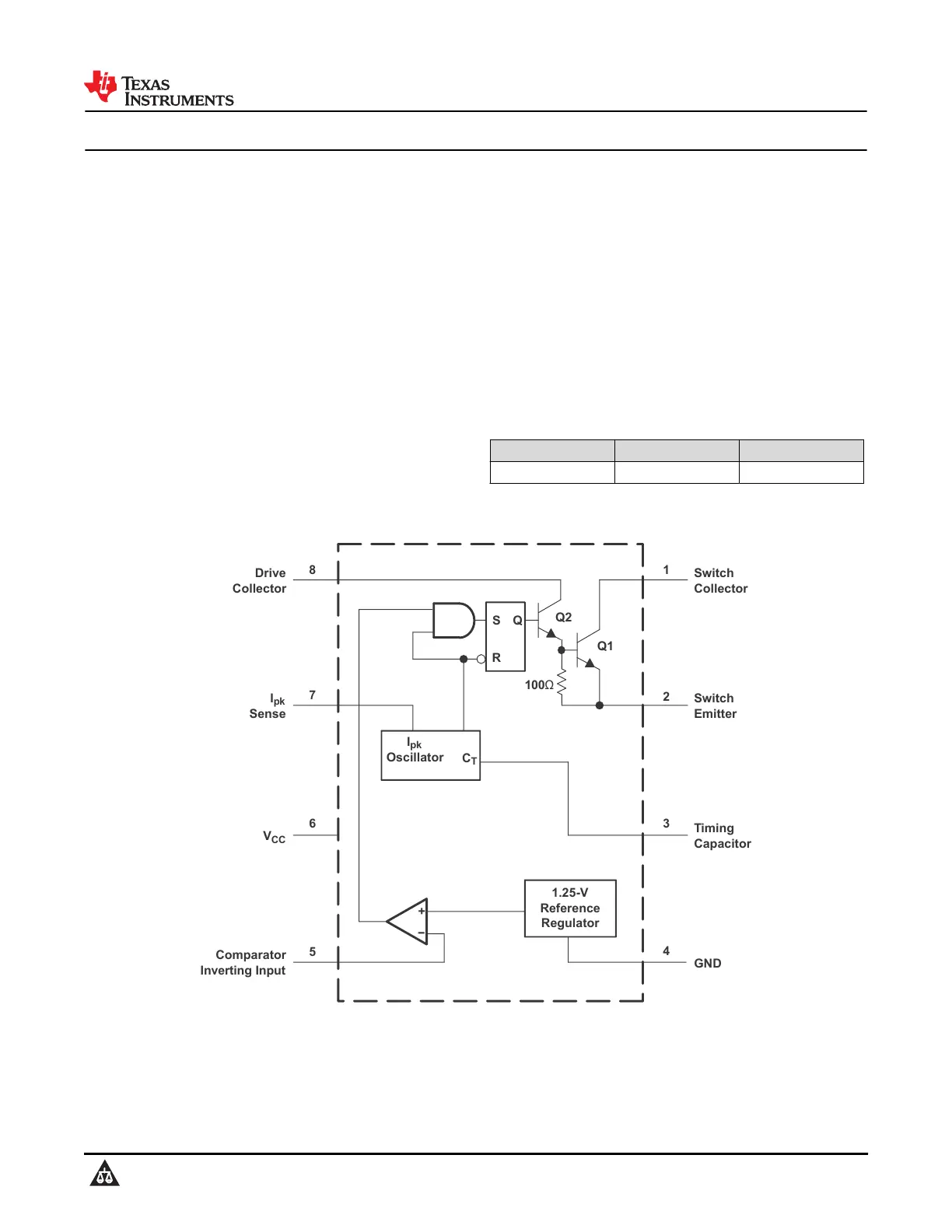
3 Description
The MC33063A-Q1 device is an easy-to-use IC
containing all the primary circuitry needed for building
simple DC-DC converters. The device primarily
consists of an internal temperature-compensated
reference, a comparator, an oscillator, a PWM
controller with active current limiting, a driver, and a
high-current output switch. Thus, the device requires
minimal external components to build converters in
the boost, buck, and inverting topologies.
The MC33063A-Q1 device is characterized for
operation from –40°C to 125°C.
Package Information
PART NUMBERPACKAGE
(1)
BODY SIZE (NOM)
MC33063A-Q1SOIC (8)4.90mm × 3.91mm
(1)For all available packages, see the orderable addendum at
the end of the datasheet.
−
+
QS
1.25-V
Reference
Regulator
R
C
T
I
pk
Oscillator
Q2
Q1
Switch
Collector
4
Switch
Emitter
Timing
Capacitor
GND
3
2
18
7
6
5
Comparator
InvertingInput
V
CC
I
pk
Sense
Drive
Collector
100Ω
Simplified Schematic
MC33063A-Q1
SLLS654E – APRIL 2005 – REVISED NOVEMBER 2025
An IMPORTANT NOTICE at the end of this data sheet addresses availability, warranty, changes, use in safety-critical applications,
intellectual property matters and other important disclaimers. PRODUCTION DATA.
Product specificaties
| Merk: | Texas Instruments |
| Categorie: | Niet gecategoriseerd |
| Model: | MC33063A-Q1 |
Heb je hulp nodig?
Als je hulp nodig hebt met Texas Instruments MC33063A-Q1 stel dan hieronder een vraag en andere gebruikers zullen je antwoorden
Handleiding Niet gecategoriseerd Texas Instruments
23 April 2026
22 April 2026
21 April 2026
21 April 2026
20 April 2026
14 April 2026
14 April 2026
13 April 2026
13 April 2026
11 April 2026
Handleiding Niet gecategoriseerd
Nieuwste handleidingen voor Niet gecategoriseerd
25 April 2026
24 April 2026
24 April 2026
24 April 2026
24 April 2026
24 April 2026
24 April 2026
24 April 2026
24 April 2026
24 April 2026