Texas Instruments LP8867C-Q1 Handleiding
Texas Instruments Niet gecategoriseerd LP8867C-Q1
Bekijk gratis de handleiding van Texas Instruments LP8867C-Q1 (39 pagina’s), behorend tot de categorie Niet gecategoriseerd. Deze gids werd als nuttig beoordeeld door 4 mensen en kreeg gemiddeld 4.4 sterren uit 7 reviews. Heb je een vraag over Texas Instruments LP8867C-Q1 of wil je andere gebruikers van dit product iets vragen? Stel een vraag
Pagina 1/39

LP8867C-Q1
FB
PWM
OUT1
OUT2
OUT3
OUT4
L1
D1
Up to 45 V
VIN
4.5...40 V
C
OUT
C
IN
R
ISET
Up to 120 mA/string
SW
LDO
FSET
VDDIO/EN
SYNC
PGNDGND
PAD
VIN
ISETFAULT
EN
BRIGHTNESS
R
FSET
R1R2
C
LDO
C
FB
FAULT
R8
VDDIO
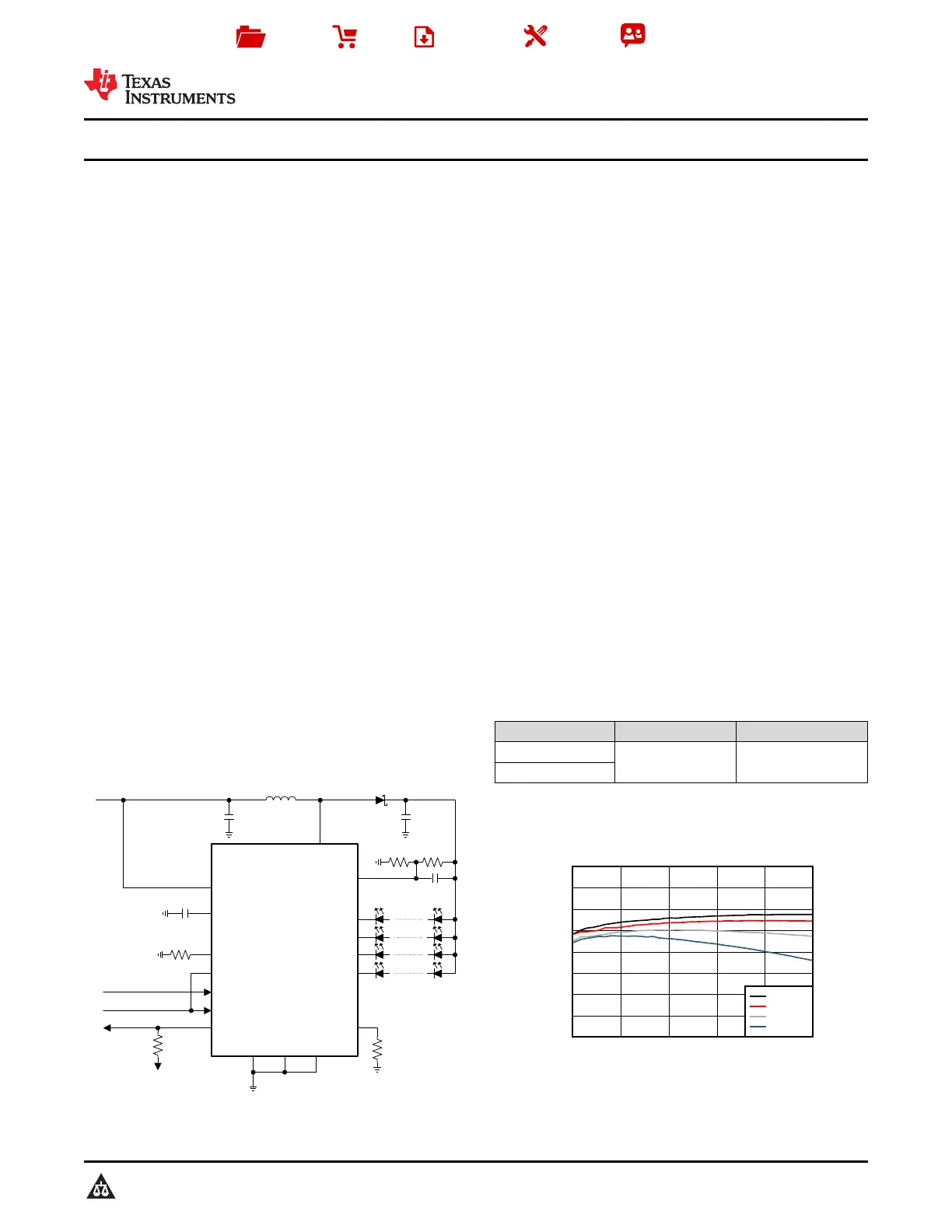
Output Current (mA)
System Efficiency (%)
80160240320400480
68
72
76
80
84
88
92
96
100
D000
V
IN
= 16V
V
IN
= 12V
V
IN
= 8V
V
IN
= 6V
Product
Folder
Order
Now
Technical
Documents
Tools &
Software
Support &
Community
AnIMPORTANTNOTICEattheendofthisdatasheetaddressesavailability,warranty,changes,useinsafety-criticalapplications,
intellectualpropertymattersandotherimportantdisclaimers.PRODUCTIONDATA.
LP8867C-Q1
,
LP8869C-Q1
SNVSBC7–AUGUST2019
LP8867C-Q1,LP8869C-Q1LowEMIAutomotiveLEDDriverwith4-,3-Channels
1
1Features
1
•AEC-Q100Qualifiedforautomotiveapplications:
–Devicetemperaturegrade1:
–40°Cto+125°C,T
A
•3-,4-Channel120-mALEDdriverforautomotive
LCDdisplay
–Highdimmingratioof10000:1at100Hz
–Currentmatching1%(typical)
–LEDStringcurrentupto120mAperchannel
–Outputscanbecombinedexternallyforhigher
currentperstring
•IntegratedboostandSEPICconverterforLED
stringpower
–Inputvoltageoperatingrange4.5Vto40V
–Outputvoltageupto45V
–Integrated3.3-ASwitchFET
–Switchingfrequency300kHzto2.2MHz
–Switchingsynchronizationinput
–SpreadspectrumforlowerEMI
•Protectionandfaultdetection
–Faultoutput
–InputvoltageOVP,UVLO
–BoostOVP
–SWOVP
–LEDOpenandshortfaultdetection
–Thermalshutdown
SimplifiedSchematic
2Applications
•Backlightfor:
–Automotiveinfotainment
–Automotiveinstrumentclusters
–Smartmirrors
–Heads-updisplays(HUD)
3Description
TheLP8867C-Q1,LP8869C-Q1isanautomotive
highly-integrated,low-EMI,easy-to-useLEDdriver
withDC-DCconverter.TheDC-DCconverter
supportsbothboostandSEPICmodeoperation.The
devicehasfourorthreehigh-precisioncurrentsinks
thatcanbecombinedforhighercurrentcapability.
TheDC-DCconverterhasadaptiveoutputvoltage
controlbasedontheLEDforwardvoltages.This
featureminimizesthepowerconsumptionby
adjustingthevoltagetothelowestsufficientlevelin
allconditions.ForEMIreductionDC-DCsupports
spreadspectrumforswitchingfrequencyandan
externalsynchronizationwithdedicatedpin.Awide-
rangeadjustablefrequencyallowstheLP886xC-Q1
toavoiddisturbanceforsensitivefrequencyband.
TheinputvoltagerangefortheLP886xC-Q1isfrom
4.5Vto40Vtosupportautomotivestop,startand
loaddumpcondition.TheLP886xC-Q1integrates
extensivefaultdetectionfeatures.
DeviceInformation
(1)
PARTNUMBERPACKAGEBODYSIZE(NOM)
LP8867C-Q1
HTSSOP(20)6.50mm×4.40mm
LP8869C-Q1
(1)Forallavailablepackages,seetheorderableaddendumat
theendofthedatasheet.
SystemEfficiency
Product specificaties
| Merk: | Texas Instruments |
| Categorie: | Niet gecategoriseerd |
| Model: | LP8867C-Q1 |
Heb je hulp nodig?
Als je hulp nodig hebt met Texas Instruments LP8867C-Q1 stel dan hieronder een vraag en andere gebruikers zullen je antwoorden
Handleiding Niet gecategoriseerd Texas Instruments
3 April 2026
2 April 2026
2 April 2026
1 April 2026
1 April 2026
1 April 2026
1 April 2026
1 April 2026
31 Maart 2026
31 Maart 2026
Handleiding Niet gecategoriseerd
Nieuwste handleidingen voor Niet gecategoriseerd
4 April 2026
4 April 2026
4 April 2026
4 April 2026
4 April 2026
3 April 2026
3 April 2026
3 April 2026
3 April 2026
3 April 2026