Texas Instruments LMX2581 Handleiding
Bekijk gratis de handleiding van Texas Instruments LMX2581 (58 pagina’s), behorend tot de categorie Niet gecategoriseerd. Deze gids werd als nuttig beoordeeld door 2 mensen en kreeg gemiddeld 4.6 sterren uit 7 reviews. Heb je een vraag over Texas Instruments LMX2581 of wil je andere gebruikers van dit product iets vragen? Stel een vraag
Pagina 1/58

Charge
Pump
I
DATA
CLK
LE
CE
OSCin
Vtune
CPout
LD
Output
Divider
Fractional
N Divider
2X
MUX
Serial Interface
Control
RFin
R
Divider
RFoutA
MUX
RFoutB
Multiple
Core VCO
MUX
MUX
MUXout
Vcc
Vcc
Product
Folder
Sample &
Buy
Technical
Documents
Tools &
Software
Support &
Community
LMX2581
SNAS601G–AUGUST2012–REVISEDSEPTEMBER2014
LMX2581WidebandFrequencySynthesizerwithIntegratedVCO
1Features3Description
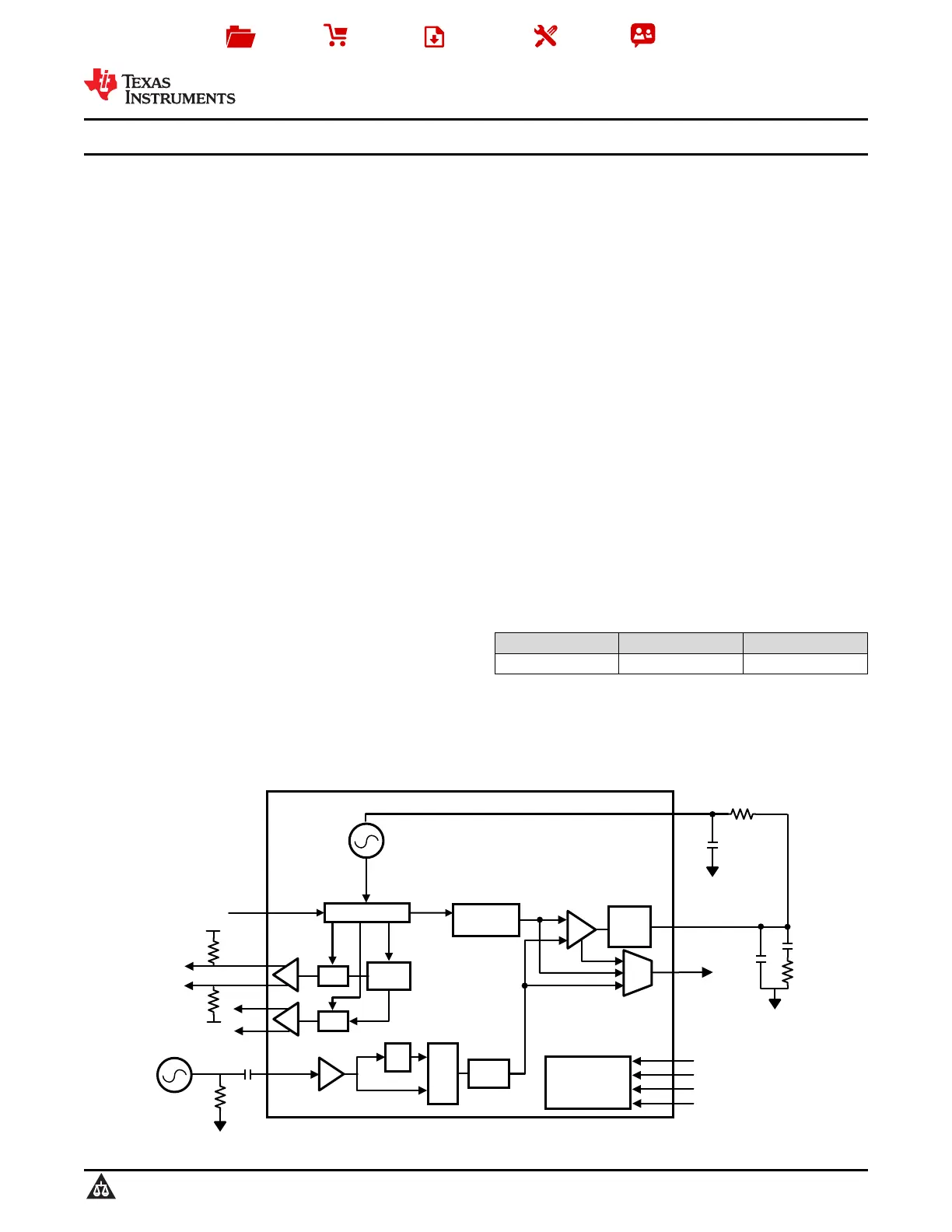
TheLMX2581isalownoisewidebandfrequency
1
•OutputFrequencyfrom50to3760MHz
synthesizerthatintegratesadelta-sigmafractionalN
•InputClockFrequencyupto900MHz
PLL,multiplecoreVCO,programmableoutput
•PhaseDetectorFrequencyupto200MHz
divider,andtwodifferentialoutputbuffers.TheVCO
frequencyrangeisfrom1880to3760MHzandcan
•SupportsFractionalandIntegerModes
besentdirectlytotheoutputbuffersordivideddown
•–229dBc/HzNormalizedPLLPhaseNoise
byevenvaluesfrom2to38.Eachbufferiscapable
•–120.8dBc/HzNormalizedPLL1/fNoise
ofoutputpowerfrom-3to+12dBmat2700MHz.
IntegratedlownoiseLDOsareusedforsuperior
•–137dBc/HzVCOPhaseNoise@1MHzoffset
noiseimmunityandconsistentperformance.
fora2.5GHzCarrier
•100fsRMSJitterinIntegerMode
Thissynthesizerisahighlyprogrammabledeviceand
itenablestheusertooptimizeitsperformance.In
•ProgrammableFractionalModulatorOrder
fractionalmode,thedenominatorandthemodulator
•ProgrammableFractionalDenominator
orderareprogrammableandcanbeconfiguredwith
•ProgrammableOutputPowerupto+12dBm
ditheringaswell.Theuseralsohastheabilityto
directlyspecifyaVCOcoreorentirelybypassthe
•Programmable32LevelChargePumpCurrent
internalVCO.Finally,manyconvenientfeaturesare
•ProgrammableOptiontoUseanExternalVCO
includedsuchaspowerdown,Fastlock,automute,
•DigitalLockDetect
andlockdetection.Allregisterscanbeprogrammed
•3-WireSerialInterfaceandReadback
throughasimple3wireinterfaceandareadback
featureisalsoavailable.
•SingleSupplyVoltagefrom3.15Vto3.45V
•SupportsLogicLevelsdownto1.6V
TheLMX2581operatesonasingle3.3Vsupplyand
comesina32pin5.0mm×5.0mmWQFNpackage.
2Applications
DeviceInformation
(1)
•WirelessInfrastructure(UMTS,LTE,WiMax,
PARTNUMBERPACKAGEBODYSIZE(NOM)
Multi-StandardBaseStations)
LMX2581WQFN(32)5.00mm×5.00mm
•BroadbandWireless
(1)Forallavailablepackages,seetheorderableaddendumat
•TestandMeasurement
theendofthedatasheet.
•ClockGeneration
4SimplifiedSchematic
1
AnIMPORTANTNOTICEattheendofthisdatasheetaddressesavailability,warranty,changes,useinsafety-criticalapplications,
intellectualpropertymattersandotherimportantdisclaimers.PRODUCTIONDATA.
Product specificaties
| Merk: | Texas Instruments |
| Categorie: | Niet gecategoriseerd |
| Model: | LMX2581 |
Heb je hulp nodig?
Als je hulp nodig hebt met Texas Instruments LMX2581 stel dan hieronder een vraag en andere gebruikers zullen je antwoorden
Handleiding Niet gecategoriseerd Texas Instruments
23 April 2026
22 April 2026
21 April 2026
21 April 2026
20 April 2026
14 April 2026
14 April 2026
13 April 2026
13 April 2026
11 April 2026
Handleiding Niet gecategoriseerd
Nieuwste handleidingen voor Niet gecategoriseerd
25 April 2026
25 April 2026
25 April 2026
25 April 2026
25 April 2026
25 April 2026
25 April 2026
25 April 2026
25 April 2026
24 April 2026