Texas Instruments INA283 Handleiding
Bekijk gratis de handleiding van Texas Instruments INA283 (38 pagina’s), behorend tot de categorie Niet gecategoriseerd. Deze gids werd als nuttig beoordeeld door 5 mensen en kreeg gemiddeld 4.3 sterren uit 2 reviews. Heb je een vraag over Texas Instruments INA283 of wil je andere gebruikers van dit product iets vragen? Stel een vraag
Pagina 1/38

1221
22
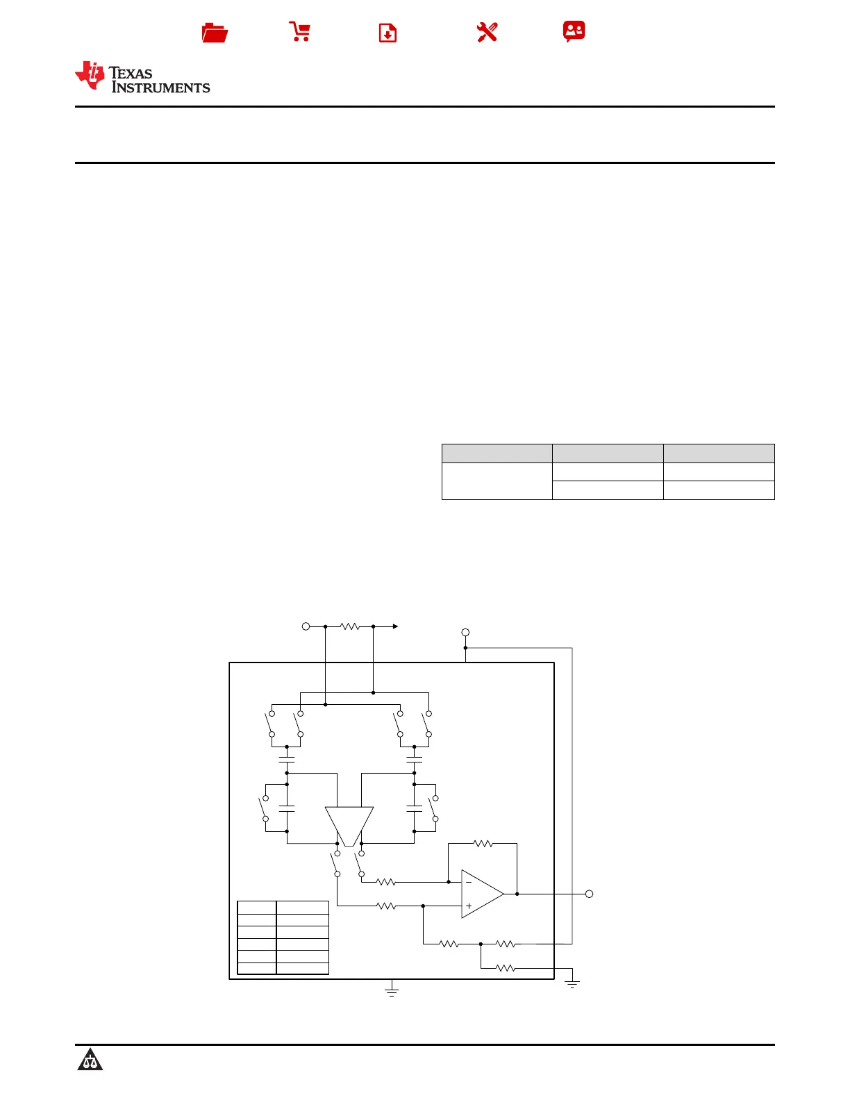
Bus Supply
±14 V to +80 V
Load
Zer-
Drift
11
OUT
REF2
REF1
GND
2.7 V to 18 V
V+
+IN±IN
Output
PRODUCTGAIN
50 V/V
100 V/VINA286
200 V/VINA283
500 V/VINA284
1000 V/VINA285
INA282
33.3 k
33.3 k
Product
Folder
Sample &
Buy
Technical
Documents
Tools &
Software
Support &
Community
INA282
,
INA283
,
INA284
,
INA285
,
INA286
SBOS485C–NOVEMBER2009–REVISEDMAY2015
INA28xHigh-Accuracy,WideCommon-ModeRange,Bidirectional
CurrentShuntMonitors,Zero-DriftSeries
1Features3Description
TheINA28xfamilyincludestheINA282,INA283,
1
•WideCommon-ModeRange:–14Vto+80V
INA284,INA285,andINA286devices.Thesedevices
•OffsetVoltage:±20μV
arevoltageoutputcurrentshuntmonitorsthatcan
•CMRR:140dB
sensedropsacrossshuntsatcommon-mode
voltagesfrom–14Vto+80V,independentofthe
•Accuracy:
supplyvoltage.Thelowoffsetofthezero-drift
–±1.4%GainError(Max)
architectureenablescurrentsensingwithmaximum
–0.3μV/°COffsetDrift
dropsacrosstheshuntaslowas10mVfull-scale.
–0.005%/°CGainDrift(Max)
Thesecurrentsenseamplifiersoperatefromasingle
•AvailableGains:
+2.7-Vto+18-Vsupply,drawingamaximumof900
μAofsupplycurrent.Thesedevicesarespecified
–50V/V:INA282
overtheextendedoperatingtemperaturerangeof
–100V/V:INA286
–40°Cto+125°C,andofferedinSOIC-8and
–200V/V:INA283
VSSOP-8packages.
–500V/V:INA284
DeviceInformation
(1)
–1000V/V:INA285
ORDERNUMBERPACKAGEBODYSIZE(NOM)
•QuiescentCurrent:900μA(Max)
SOIC(8)4.90mmx3.91mm
INA28x
VSSOP(8)3.00mmx3.00mm
2Applications
(1)Forallavailablepackages,seethepackageoptionaddendum
•TelecomEquipment
attheendofthedatasheet.
•Automotive
•PowerManagement
•SolarInverters
DetailedBlockDiagram
1
AnIMPORTANTNOTICEattheendofthisdatasheetaddressesavailability,warranty,changes,useinsafety-criticalapplications,
intellectualpropertymattersandotherimportantdisclaimers.PRODUCTIONDATA.
Product specificaties
| Merk: | Texas Instruments |
| Categorie: | Niet gecategoriseerd |
| Model: | INA283 |
Heb je hulp nodig?
Als je hulp nodig hebt met Texas Instruments INA283 stel dan hieronder een vraag en andere gebruikers zullen je antwoorden
Handleiding Niet gecategoriseerd Texas Instruments
23 April 2026
22 April 2026
21 April 2026
21 April 2026
20 April 2026
14 April 2026
14 April 2026
13 April 2026
13 April 2026
11 April 2026
Handleiding Niet gecategoriseerd
Nieuwste handleidingen voor Niet gecategoriseerd
24 April 2026
24 April 2026
24 April 2026
24 April 2026
24 April 2026
24 April 2026
24 April 2026
24 April 2026
24 April 2026
24 April 2026