Texas Instruments ADC128S052 Handleiding
Texas Instruments Niet gecategoriseerd ADC128S052
Bekijk gratis de handleiding van Texas Instruments ADC128S052 (35 pagina’s), behorend tot de categorie Niet gecategoriseerd. Deze gids werd als nuttig beoordeeld door 2 mensen en kreeg gemiddeld 4.8 sterren uit 5 reviews. Heb je een vraag over Texas Instruments ADC128S052 of wil je andere gebruikers van dit product iets vragen? Stel een vraag
Pagina 1/35

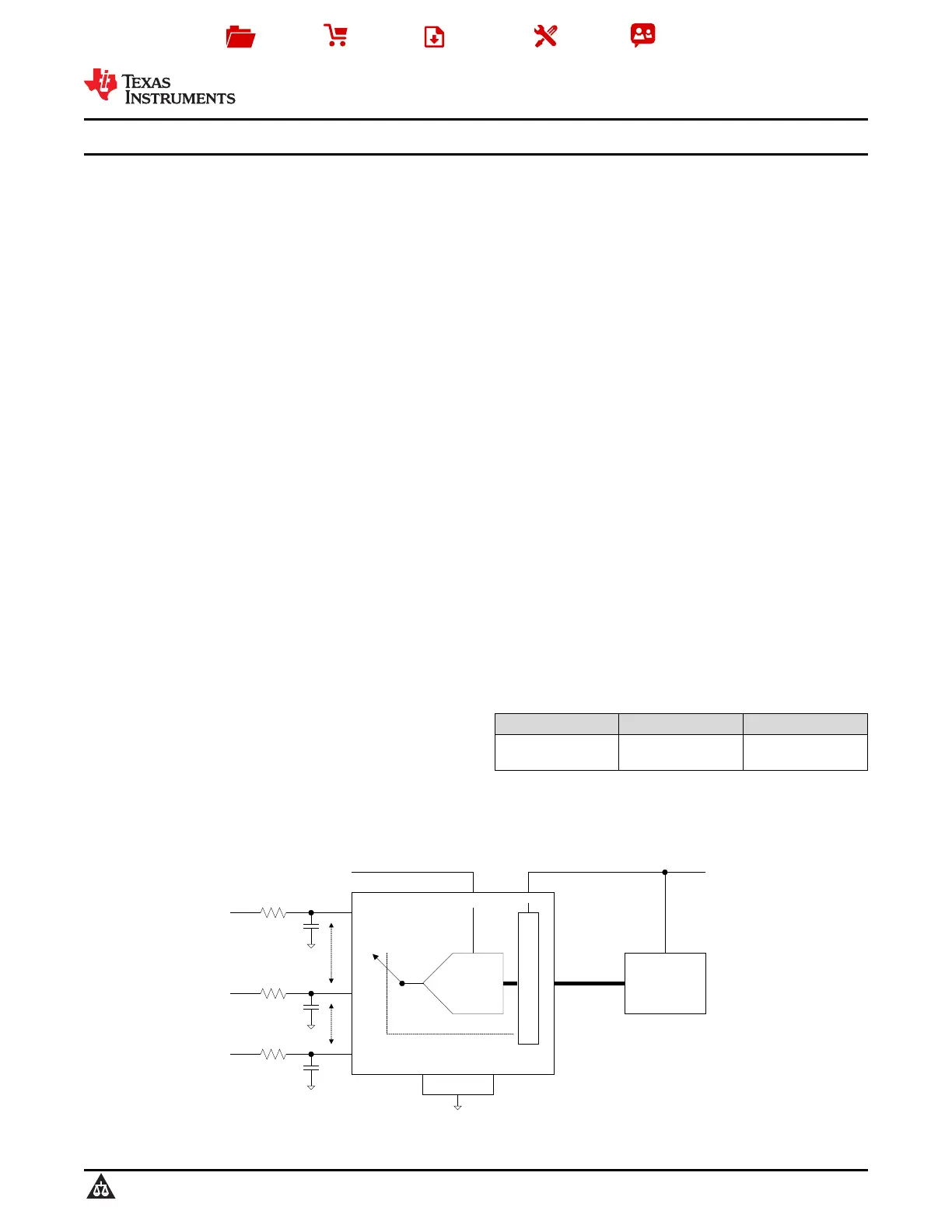
SAR
ADC
CONTROLLER
VA
VD
IN7
IN6
IN5
IN4
IN3
IN2
IN1
IN0
AGNDDGND
4-wireSPI
VIN7
VIN3
VIN0
MCU
VAisusedastheReference
fortheADC
VDcanbesetindependently
ofVA
“Digital”SupplyRail“Analog”SupplyRail
Product
Folder
Sample &
Buy
Technical
Documents
Tools &
Software
Support &
Community
ADC128S052
,
ADC128S052-Q1
SNAS333E–AUGUST2005–REVISEDDECEMBER2015
ADC128S052,ADC128S052-Q18-Channel,200kSPSto500kSPS,12-BitA/DConverter
1Features3Description
TheADC128S052xdeviceisalow-power,eight-
1
•QualifiedforAutomotiveApplications
channelCMOS12-bitanalog-to-digitalconverter
•AEC-Q100QualifiedWiththeFollowingResults:
specifiedforconversionthroughputratesof
–DeviceTemperatureGrade1:–40°Cto
200kSPSto500kSPS.Theconverterisbasedona
+125°CAmbientOperatingTemperature
successive-approximationregisterarchitecturewith
Range
aninternaltrack-and-holdcircuit.Itcanbeconfigured
toacceptuptoeightinputsignalsatinputsIN0
•EightInputChannels
throughIN7.
•VariablePowerManagement
Theoutputserialdataisstraightbinaryandis
•IndependentAnalogandDigitalSupplies
compatiblewithseveralstandards,suchasSPI,
•CompatibleWithSPI™,QSPI™,MICROWIRE,
QSPI,MICROWIRE,andmanycommonDSPserial
andDSP
interfaces.
•Packagedin16-PinTSSOP
TheADC128S052xmaybeoperatedwith
•ConversionRate200kSPSto500kSPS
independentanaloganddigitalsupplies.Theanalog
supply(V
A
)canrangefrom2.7Vto5.25V,andthe
•DNL(V
A
=V
D
=5V)+1.3or−0.9LSB
digitalsupply(V
D
)canrangefrom2.7VtoV
A
.
(Maximum)
Normalpowerconsumptionusinga3-Vor
•INL(V
A
=V
D
=5V)±1LSB(Maximum)
5-Vsupplyis1.6mWand8.7mW,respectively.The
•PowerConsumption
power-downfeaturereducesthepowerconsumption
–3-VSupply1.6mW(Typical)
to0.06µWusinga3-Vsupplyand0.25µWusinga
5-Vsupply.
–5-VSupply8.7mW(Typical)
TheADC128S052xispackagedina16-pinTSSOP
2Applications
package.TheADC128S052isensuredoverthe
extendedindustrialtemperaturerangeof−40°Cto
•AutomotiveNavigation
+105°CwhiletheADC128S052-Q1isensuredtoan
•PortableSystems
AECQ100Grade-1automotivetemperaturerangeof
•MedicalInstruments
−40°Cto+125°C.
•MobileCommunications
DeviceInformation
(1)
•InstrumentationandControlSystems
PARTNUMBERPACKAGEBODYSIZE(NOM)
ADC128S052,
TSSOP(16)4.40mm×5.00mm
ADC128S052-Q1
(1)Forallavailablepackages,seetheorderableaddendumat
theendofthedatasheet.
SimplifiedSchematic
1
AnIMPORTANTNOTICEattheendofthisdatasheetaddressesavailability,warranty,changes,useinsafety-criticalapplications,
intellectualpropertymattersandotherimportantdisclaimers.PRODUCTIONDATA.
Product specificaties
| Merk: | Texas Instruments |
| Categorie: | Niet gecategoriseerd |
| Model: | ADC128S052 |
Heb je hulp nodig?
Als je hulp nodig hebt met Texas Instruments ADC128S052 stel dan hieronder een vraag en andere gebruikers zullen je antwoorden
Handleiding Niet gecategoriseerd Texas Instruments
24 Maart 2026
24 Maart 2026
23 Maart 2026
23 Maart 2026
17 Maart 2026
17 Maart 2026
17 Maart 2026
8 Maart 2026
8 Maart 2026
8 Maart 2026
Handleiding Niet gecategoriseerd
Nieuwste handleidingen voor Niet gecategoriseerd
24 Maart 2026
24 Maart 2026
24 Maart 2026
24 Maart 2026
24 Maart 2026
24 Maart 2026
24 Maart 2026
24 Maart 2026
24 Maart 2026
24 Maart 2026